散户进行证券投资应具备一些基本条件,我认为最重要的是学习以后每个周末都分享一些证券基础知识,供大家学习参考。
为村民和同学们讲述我的人生经历和金融证券基础知识,也想通过我的讲授让贡山人民在新时代的大潮中赢得未来,创造更美好的生活。

证券基础知识为了更好地了解中国证券市场的发展,本证券律师团,推出一系列与证券有关的常识性基础知识,以便非专业人士能够认。

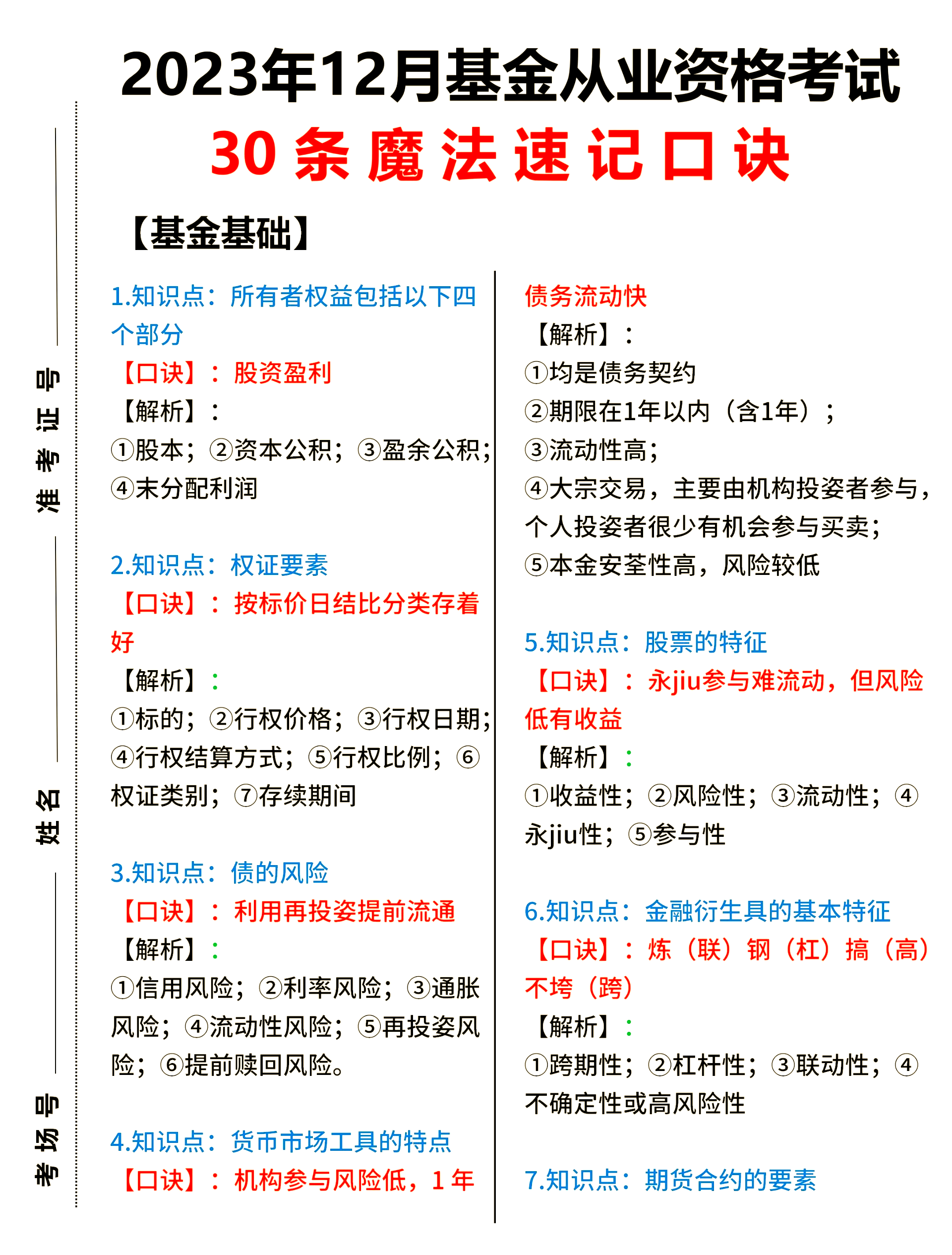
310离12月的证券考试时间已经不多啦,各位今年想要拿证的小伙伴得抓紧时间复习了今天给大家带来金融市场基础知识。
散户进行证券投资应具备一些基本条件,我认为最重要的是学习以后每个周末都分享一些证券基础知识,供大家学习参考。
为村民和同学们讲述我的人生经历和金融证券基础知识,也想通过我的讲授让贡山人民在新时代的大潮中赢得未来,创造更美好的生活。

证券基础知识为了更好地了解中国证券市场的发展,本证券律师团,推出一系列与证券有关的常识性基础知识,以便非专业人士能够认。

310离12月的证券考试时间已经不多啦,各位今年想要拿证的小伙伴得抓紧时间复习了今天给大家带来金融市场基础知识。
收下中国26万桶柴油,转头就改岛名?菲律宾:中国帮大忙,想谈合作
2026-04-04阅读(3)
马克龙承诺不邀中方参会!3件事摆上桌面,高市果然还是高兴早了
2026-04-04阅读(4)
唐艺昕回应4年未拍戏!称自己生完小孩后身体突然出现了问题
2026-04-04阅读(3)
